The T2R process is based on TMF656 with some additions covering the gateway process. KCIs should be sent from the supplier to the tenant as the service problem transitions from one state to the other.

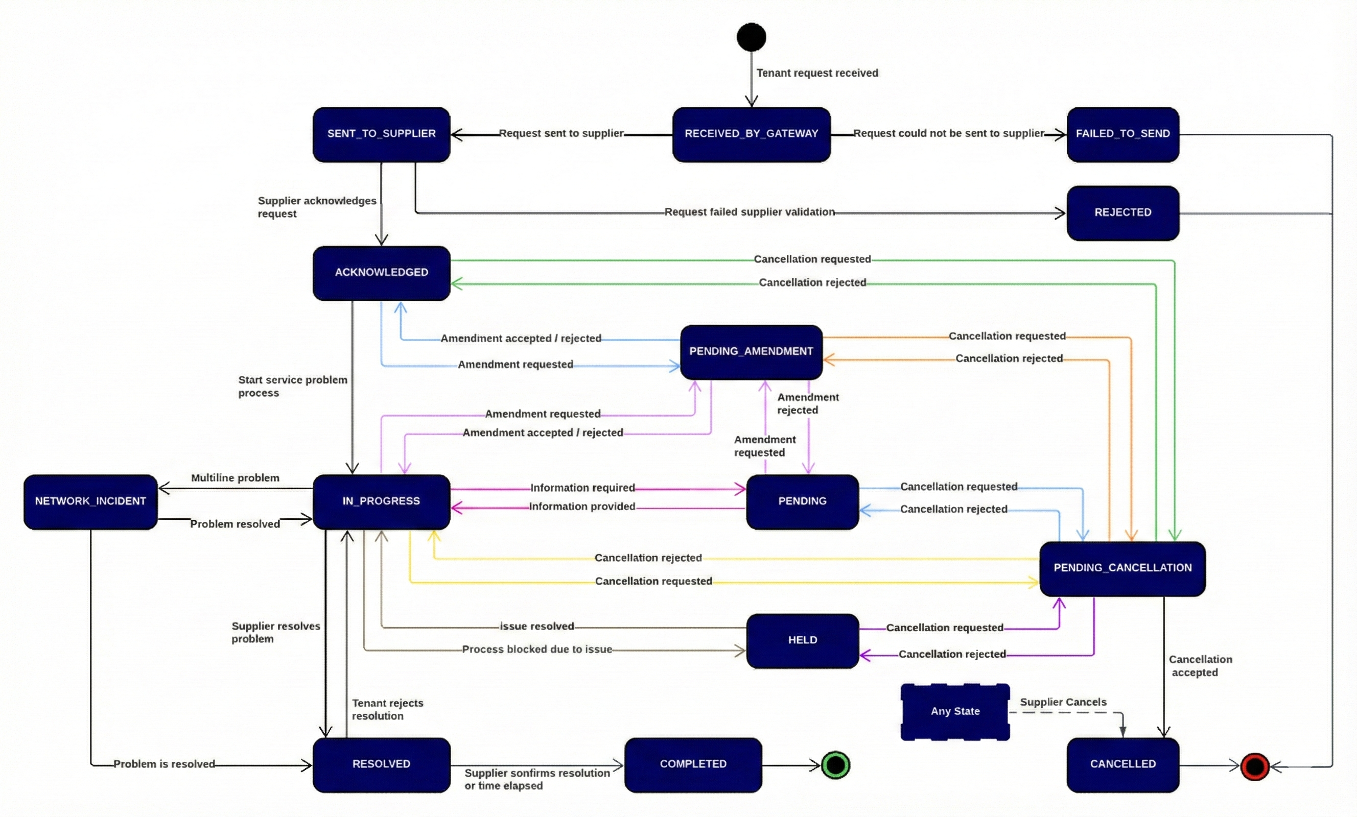
A service problem has been received by the gateway and has passed basic message validation by the gateway. The gateway will generate a service problem id and return to the tenant. The message will be sent to the supplier.
A service problem has been received by the gateway and sent on to the supplier but the supplier has not acknowledged the service problem yet.
The gateway could not send the service problem to the supplier - implies the supplier API is down. This is a terminal state.
A service problem has been received and acknowledged by the supplier; message and basic business validations have been completed and a new FTTP service problem is created by the supplier. The KCI will include the supplier’s service problem identifier for information.
Service problem investigation has started and KCIs will be sent to report progress.
A service problem can be rejected prior to acknowledgement if the service problem fails business level validation checks by the supplier (e.g. service information incomplete). This is a terminal state.
This state is used when a service problem requires action from the tenant to proceed. A KCI is sent to the tenant when the service problem transitions into this state including details of any action(s) required:
- Additional information - e.g. end user’s contact details
- Reappoint - e.g. appointment needed with end customer
The service problem will be placed in the ‘HELD’ state when the supplier has an issue which stops the service problem from progressing until it is resolved. A KCI is sent when the service problem transitions into this state including details of the issue. Updates on the issue will be sent as further KCI(s). If the issue is resolved then the state will move back to In Progress. If not then the service problem may fail or be cancelled by the supplier - see below.
Upon requesting amendment to a service problem, the service problem will move into this state. Where the amendment is successful, the service problem will usually transition back into Acknowledged or In Progress as appropriate. Where the amendment is rejected and the service problem was in one of these states then it will also transition back. If the service problem was in Pending state and the amendment is rejected, it will usually transition back to that state.
Upon requesting cancellation of a service problem, the service problem will move into the Pending Cancellation state and the request sent to the supplier for approval. If the supplier rejects the cancellation then the service problem will be returned to the previous state and a KCI sent. If the cancellation is accepted then the service problem will move to Cancelled and a KCI sent.
The service problem may be cancelled by the supplier at any time and move into this state. This state is also used when the tenant requests to cancel and the supplier accepts the cancellation. This is a terminal state.
The service problem has been resolved by the supplier. The tenant has x days to accept or reject the resolution. If the tenant accepts the resolution then the service problem will be moved to Completed state and a KCI sent. If the tenant rejects the resolution then the service problem will be moved back to In Progress state and a KCI sent. If the tenant does nothing, then the service problem will be automatically moved to Completed state and a KCI sent.
The service problem has been resolved and accepted by the tenant or the time period to accept has elapsed.